随着消费者对生活品质需求的持续提升,智能安防的重要性也被提上了日程,其不仅能够通过智能侦测、异常行为识别等技术手段有效预防盗窃、入侵等安全威胁,提升居民与管理者的安全感,还能借助实时的数据传输与远程控制功能,为家庭、社区及商业场所提供全天候、全方位的安全保障,并推动着居住与商业环境向更智能、高效的安防生态迈进。

现阶段,在无线通信领域,Sub-GHz射频技术已凭借着独特的低频段特性成为了智能安防的主流选择之一,其不仅能助力设备实现更远的通信距离与更强的穿墙能力,增强设备信号的抗干扰能力;还能凭借着特殊的低功耗设计,进一步提升无线门禁、烟雾传感器与报警器等智能安防终端的续航周期,降低维护成本,是智能安防领域的无线通信基石之一。
Sub-GHz射频技术具备着远距离通信、低功耗续航、穿透力强与抗干扰力强等多种核心无线通信优势,并已在智能安防场景中已实现了从“技术特性”到“场景价值”的深度落地。无论是家庭场景中传感器的长效稳定运行,还是楼宇环境下跨区域的高效数据传输,Sub-GHz射频技术的通信优势都已转化为智能安防终端的实际效能。
例如,在家居安防系统中,智能门锁、窗磁传感器、燃气泄露探测器与水泄漏探测器等智能安防终端,可通过集成Sub-GHz频段下的通信芯片/模组进行灵活组网,并且还能通过多模网关接入网络,让户主能通过手机实时观测各种智能安防终端的监测与报警数据,进而对其进行远程的合理调整或控制,形成“检测-报警-处置”的快速闭环响应。

同理,在楼宇安防系统中,每一层楼的烟雾探测器、红外探测器与玻璃破碎探测器等智能安防终端,亦可通过集成Sub-GHz频段下的通信芯片/模组进行灵活组网,以实现对楼宇全方位的安全监测保障。

值得一提的是,智能安防终端在Sub-GHz频段下进行低占比空比的无线通信时(仅在需要传输数据时短暂激活,其余时间保持休眠状态),不仅能大幅减少设备的通信功耗,提升依靠电池供电设备的续航性能,还能大幅降低人工巡检、电池更换的常规维护成本,提升安防系统的运营效率。
Sub-GHz射频技术在智能安防场景中的高效落地,往往离不开底层的硬件支撑,而一款集成度高、性能稳定的射频收发芯片,正是智能安防系统实现远距离通信、低功耗续航与抗干扰的核心载体。
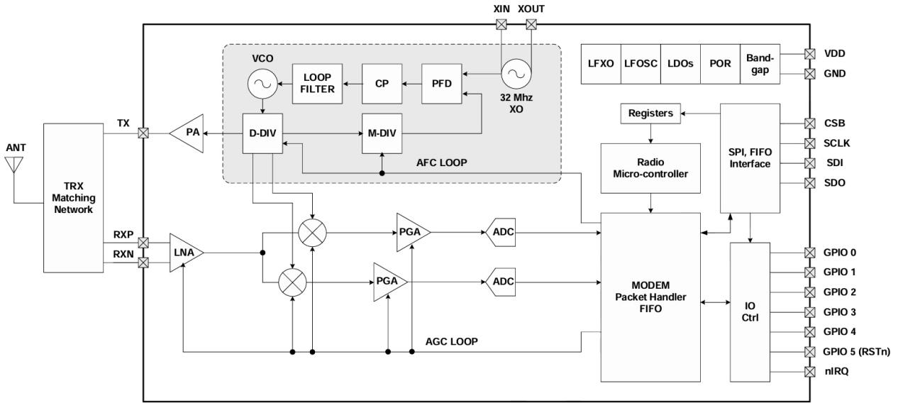
例如,太阳集团tyc539微自主研发的CMT2310A就是一款拥有多种特色收发功能、可有效提升智能安防终端无线通信质量的数字模拟一体化收发机产品,其使用32MHz的晶体提供PLL的参考频率和数字时钟,并支持Direct和Packet两种数据处理模式。

CMT2310A射频接收链路采用了LNA+MXR+PGA+ADC+PLL的低中频结构,射频发射链路采用标准的PLL+PA结构,无需额外增加射频开关器件,即可拥有良好的发射与接收射频性能。当CMT2310A工作在有强带外干扰的环境时,器件可通过自动增益控制环路调节系统的增益,即可获得最佳的系统线性度、选择性与灵敏度等性能。

系统功能框图(CMT2310A)
同时,CMT2310A高达+20dBm的发射功率和-122dBm的灵敏度还优化了应用的链路性能,可灵活满足各种安防应用需求。
此外,CMT2310A提供SPI通讯接口,外部MCU可通过访问相关寄存器的方式来对芯片的各种功能进行配置,控制主芯片,并访问FIFO。

CMT2310A寄存器区域划分表
以Duty Cycle运转功能为例,外部MCU可通过读写相关寄存器来使得CMT2310A的Tx和Rx在活跃状态(发送/接收数据)与休眠状态之间灵活切换,以进一步降低终端设备的运行功耗。
Tx的Duty Cycle模式可分为手动进入Tx,自动退出Tx、自动SLEEP唤醒,手动进入Tx,自动退出Tx和全自动发射3种模式。Rx的Duty Cycle模式可分为全手动控制、自动SLEEP唤醒,切换到手动控制、自动SLEEP唤醒,自动进入Rx,手动退出Rx、自动SLEEP唤醒,手动进入Rx,自动退出Rx和全自动控制5种模式。(注:更多功能与细节请阅读CMT2310A产品规格书)
展望未来,随着物联网无线通信技术的快速发展,Sub-GHz频段下的通信芯片/模组将有望在智能安防领域迎来更广阔的应用空间,并进一步与人工智能、边缘计算、大数据等新兴技术融合,推动安防系统向更智能、更高效的方向演进。