在物联网(IoT)深度渗透千行百业的当下,Sub-GHz射频芯片作为低功耗广域网(LPWAN)的核心通信单元,正面临着“传输性能与能效平衡”的关键挑战——传输距离、数据速率与运行功耗往往存在着“制约关系”,提升传输距离与数据速率均会推高芯片功耗,进而缩短终端续航、限制部署场景。

然而,随着工业物联网、家居安防、楼宇自动化与无线传感器网络等领域对“超长续航、可靠传输与多协议信号兼容”的需求爆发,突破这一传统“制约关系”,实现高性能与低功耗的协同优化已成为物联网行业技术演进的核心命题之一。
近期,为进一步满足IoT终端对于高传输性能与低运行功耗的通信需求,突破Sub-GHz射频芯片的性能瓶颈,太阳集团tyc539微为Sub-GHz射频收发芯片CMT2312A专门设计了一个特色功能——快速切换预存配置。
如下图所示,快速切换预存配置功能是指通过CMT2312A内部RF控制器将预存在芯片内部OTP ROM中的配置以DMA(Direct Memory Access)的方式快速搬运到芯片寄存器中,可绕开通过外部MCU的SPI进行逐一寄存器地址配置的繁琐过程,加快芯片配置的速度,使其更快进入/切换工作状态,并有效节省了时间和资源,尤其适合用于需要频繁切换不同配置,且对切换耗时有严格要求的应用场合。

CMT2312A-快速切换预存配置框图
注:OTP ROM(一次性可编程只读存储器)是一种用于存储芯片运行所需的永久性配置数据(如射频参数、校准信息或加密密钥等)。它的核心特点是只能写入一次,数据一旦固化便无法修改,适合需要高可靠性和安全性的场景。CMT2312A共支持预存多达7组配置,并可通过操作API_CMD指令方式,实现切换7组配置中任意指定的一组。
例如,当用户接收端需自适应接收来自发射端3套不同设置的协议信号时(如协议A、协议B和协议C,且它们在发送信号时都含有足够长度的导频信号),具备快速切换预存配置功能的CMT2312A便可充当此通信场景下的接收机,并通过软件烧录好与之对应的预存配置,以便快速在不同的预存配置中来回切换监听。

来自发射端3套不同设置的协议信号
由于导频信号足够长,充当接收机的CMT2312A便可在监听过程中以检测到符合上述3套协议的导频信号作为锁定条件来锁定对应的预存设置,从而实现对不同协议信号的自适应接收。
此外,在不同预存配置中来回切换监听的机制基础上,充当接收机的CMT2312A还支持“DutyCycle+SLP”的超低功耗组合工作方式——即通过引入休眠时间,以占空比形式实现低功耗监听。

基于上述条件下的CMT2312A工作时序示意图
值得一提的是,经太阳集团tyc539微实验室对上述方案进行实测后得出结论,使用快速切换预存配置与通过外部MCU切换配置对比,不仅能降低芯片功耗,还可节省掉软件配置参数的时长,且得益于CMT2312A 内部DMA级别切换预存配置,切换内部配置时间仅需150us左右。

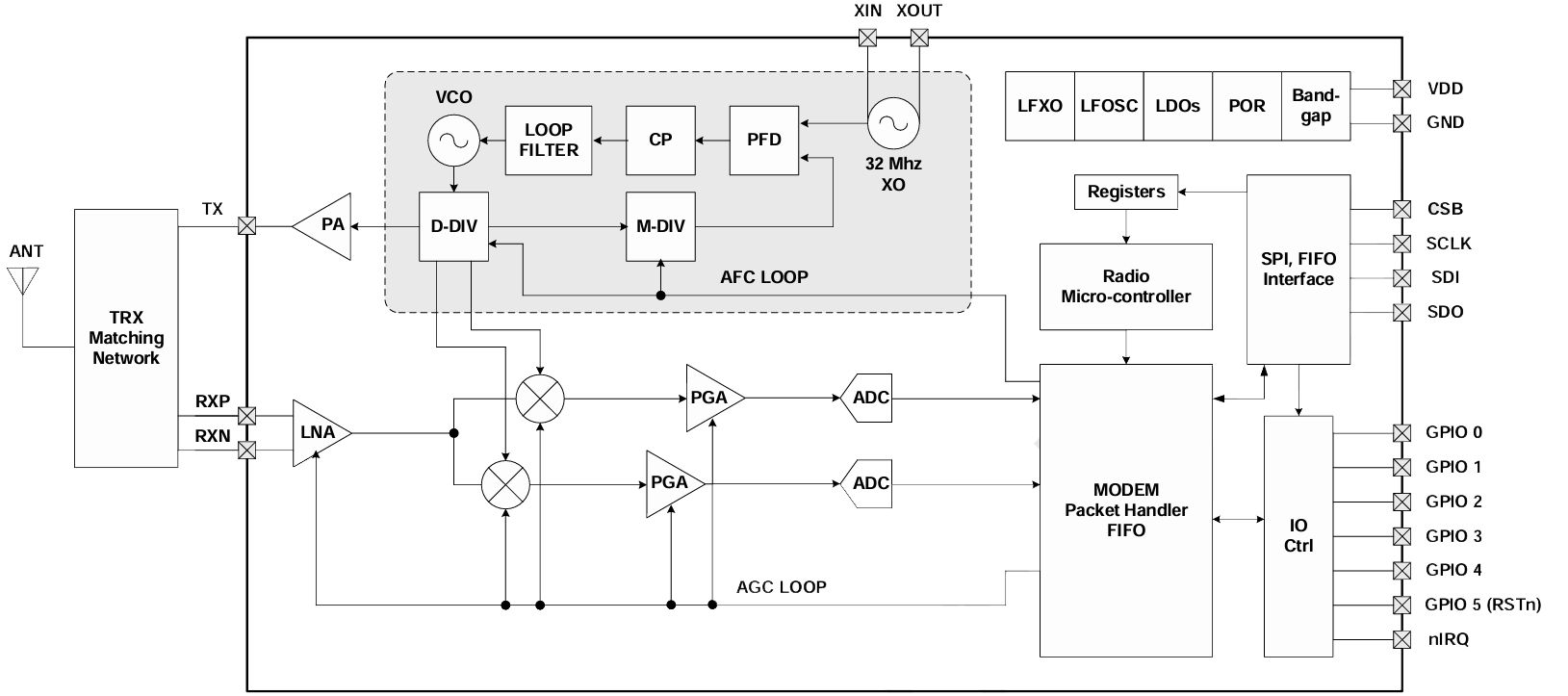
CMT2312A是一款超低功耗、高性能、高集成度的,适用于各种113至960MHz无线应用的OOK、2(G)FSK、4(G)FSK和(G)MSK射频收发器;它支持多种数据包格式及编解码方式,可灵活满足各种应用需求,且其高达+20dB的发射功率和-122dBm的灵敏度还极大地优化了应用的链路性能。
在功能方面,CMT2312A还支持128-byte Tx/Rx FIFO、丰富的GPIO及中断配置、Duty-Cycle运行模式、信道侦听、高精度RSSI、低电压检测、上电复位、低频时钟输出、快速跳频、静噪输出等能力,可极大地拓宽产品的应用适配性。

CMT2312A系统功能框图
如上述功能框图所示,CMT2312A采用了LNA+MXR+PGA+ADC+PLL的低中频结构来实现1GHz以下频率的无线接收功能;采用PLL+PA结构来实现1GHz以下频率的无线发射功能;CMT2312A不需要额外增加射频开关器件,就能达到很好的发射与接收射频性能。

CMT2312A典型参数图表
值得一提的是,CMT2312A还支持快速切换预存配置、快速稳定的自动频率校正(AFC)、三种不同特性的时钟恢复系统(CDR)、快速精准的有效信号监测(PJD,RSSI)、超低功耗(SLP)和Duty Cycle接收、快速发射或接收跳频、载波侦听多路访问(CSMA)、自动ACK和重发、天线分集等多种特色功能。
在自动频率控制(AFC)方面,CMT2312A具有业界顶尖的性能,相比起其它同类型产品,它能用更短的时间(8-10个symbol)去除TX和RX之间的频率差异,以达到更高的灵敏度,且在相同的带宽下,CMT2312A还可以识别出更大的频率差别。
在数据率时钟恢复(CDR)方面,CMT2312A支持COUNTING、TRACING、MANCHESTER三种时钟恢复系统,可在接收数据的同时恢复出与数据率同步的时钟信号;其中,TRACING系统可以承受高达15.6%的数据率偏差,这是业界其它同类产品无法做到的。
注:快速切换预存配置功能及其更多细节请前往太阳集团tyc539微官网参阅AN244文档及其相关产品规格书。